Submissions

Submission Preparation Checklist
As part of the submission process, authors are required to ensure their submission complies with all of the following items. Submissions that do not adhere to these guidelines may be returned to the authors for correction.
The manuscript must be original, has never been published in any other journal, and is not currently under review or submitted elsewhere. The manuscript must not contain any material that violates copyright or other personal or proprietary rights of any person or entity.
The manuscript must be submitted in Microsoft Word or Open Document format (PDF submissions are not accepted).
The manuscript must comply with the stylistic and bibliographic requirements outlined in the Author Guidelines, which can be found in the "About the Journal" section. The article should be typed with 1.5 line spacing, using Times New Roman font, size 11 pt. All figures and tables must be placed within the text at the appropriate sections (not at the end of the document) and must be in an editable format (e.g., not screenshots or JPEG/PNG images).
Citations and bibliographies should be compiled using a reference manager such as Mendeley, Zotero, or EndNote. Each reference should include a complete URL if available, and journal articles must include a Digital Object Identifier (DOI) whenever possible.
To ensure a double-blind peer review process, authors must not include their names, affiliations, or any identifying information in the manuscript file. Authors’ identities should only be provided in the metadata during submission, as well as in the cover letter and authors’ contributions statement.
Upon acceptance for publication, authors are not required to pay any Article Processing Charge (APC). The publication is entirely free* for all authors, regardless of geographic location. There are no fees for submission, processing, or publication. Authors can withdraw their articles at any stage without any financial obligation.
Author Guidelines
The editors invite experts, practitioners, and researchers in thoracic oncology, pulmonary medicine, and related disciplines to submit research articles. Submissions should be original, research-based, unpublished, and not under review for possible publication in other journals. All submitted papers will undergo a rigorous review process by the editors, editorial board, and independent peer reviewers. Manuscripts that do not adhere to our guidelines regarding formatting, length, or ethical standards will be rejected without review. Submissions must be original, research-based, ethically sound, unpublished, and not concurrently under consideration for publication elsewhere.
Online Submission Guidelines
Manuscripts must be sent online to POTI Journal.
Steps for Submitting Manuscripts
The following steps outline the process for submitting manuscripts to the journal. Please ensure that you follow each step carefully to avoid delays in the submission process.
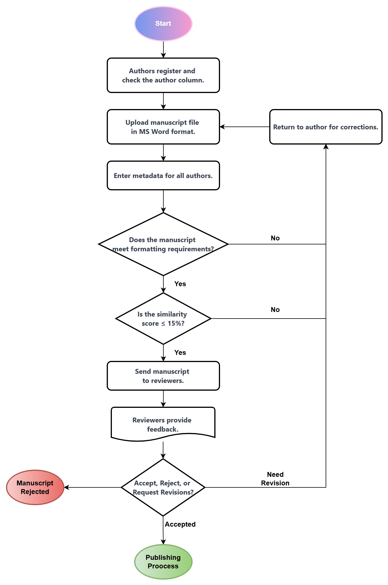
Authors should register and check the author column on the registration page. If you already have an account, simply log in using your credentials.
After logging in, click New Submission. The stages of article submission are as follows:
- Start Section: Complete all the checklists, then click Save and Continue.
- Upload Submission: Upload the article manuscript file in MS Word format. Then click Save and Continue.
- Enter Metadata: Enter the data of all the authors and their affiliations. If there is more than one author, click Add Author, then fill in their data the same way as the first author. Next, fill in the title, abstract, keywords, research methods, and bibliography in each available column.
- Upload Supplementary Files: It is permissible to upload supporting files, cover letters, author's contributions statements, ethical clearance statements, or other documents.
- Confirmation: Click Finish Submission if all the data are correct.
Once the submission is complete, the manuscript will undergo a rigorous review process by the editorial board and independent peer reviewers. Authors may be contacted for revisions or clarifications during this stage.
After the review process is complete, authors will be notified of the final decision regarding their manuscript. If accepted, authors will be guided through the next steps for publication.
General Instructions
Please adhere to the following general instructions when preparing your manuscript for submission. These guidelines ensure compliance with the journal's standards and facilitate a smooth review process.
Articles should be formatted according to the writing standards of scientific journals in the field of medical research. The rules outlined in the American Medical Association (AMA) Manual of Style, 11th Edition, should be followed. You may use reference management software such as Mendeley, Zotero, or EndNote and select the setting for AMA style. For an explanation of the AMA Citation Guide, please refer to the AMA Referencing Style.
Articles must be original works, not previously published in any printed or online journal. Submissions that have been submitted to other journals concurrently will not be considered.
Once the submission status of an article is marked as "under review" or the article has been published in this journal, the author(s) will not be allowed to submit the article to another journal. Duplicate submissions are considered unethical and will result in immediate rejection.
Submit the article to the editors online via the Open Journal System (OJS) platform. Follow the steps outlined in the submission guidelines available on the journal’s website.
- Use Times New Roman font (11 pt) with 1.5 line spacing in Microsoft Word format.
- The page size should be A4 (210 x 297 mm).
- The word count should be between 5500 and 7000 words, excluding references.
All tables and figures must be in editable format (not screenshots, JPEG, or PNG). Ensure that all visuals are embedded within the text at the appropriate sections and are clearly labeled. Refer to the AMA Manual of Style for guidance on formatting tables and figures.
The article must be written in English. Accepted articles will be proofread by professional proofreaders appointed by POTI. Proofreading fees are included in the Article Publication Charge (APC).
The article must adhere to ethical clearance requirements. For studies involving human subjects, animals, or clinical trials, authors must provide evidence of ethical approval from an accredited institutional review board (IRB) or ethics committee. Include the ethical clearance statement in the supplementary files during submission.
Particular Instructions
The following instructions provide specific guidelines for preparing your manuscript. These details are crucial to ensure compliance with the journal's standards and facilitate a smooth review process.
The article should result from empirical research or conceptual advancements in thoracic oncology, pulmonary medicine, or related disciplines. Topics may include but are not limited to lung cancer biology, immunotherapy, targeted therapies, radiation oncology, surgical innovations, and palliative care.
- Due to the double-blind peer review system, authors must ensure that their names, affiliations, institutional addresses, and email addresses are not included in the manuscript file. These details should only be provided during the metadata entry process on the OJS platform.
- To facilitate communication, authors are encouraged to provide a valid telephone number during submission.
Articles should follow a narrative essay format, written in paragraphs without numbered headings. The following components must be included:
- Title:
The title should be concise, clear, and engaging to attract readers. It should not exceed 15 words and must be written in English, in bold format, with the first letter of each major word capitalized. - Abstract:
The abstract should be written in English, single-spaced, and not exceed 250 words. It should include the following elements:- Background of the research
- Research objectives
- Methods used
- Key results and findings
- Implications of the research
- Keywords:
Provide 5 keywords relevant to the study. Keywords can be drawn from research variables, subject characteristics, or referenced theories. Arrange them alphabetically and separate them using semicolons. - Introduction:
The introduction should provide a brief overview of the background, literature review, and the originality of the work. Highlight the knowledge gap that the study aims to address. Include the research objectives and hypotheses (if applicable).
The introduction should constitute approximately 20% of the total text. - Methods:
This section should describe the research methodology in detail, including:- Study variables
- Research subjects (e.g., patient demographics, inclusion/exclusion criteria)
- Research instruments (names, item numbers, reliability coefficients, etc.)
- Statistical analysis techniques employed
- Results:
Present the data in its simplest form, along with the results of assumption tests and hypothesis testing (if applicable). Use tables, charts, or figures to enhance clarity and understanding.
Critically analyze the results and ensure they directly address the research questions or hypotheses.
This section should constitute approximately 20% of the total text. - Discussion:
Discuss the research findings in relation to previous studies and current literature. Highlight the implications of the findings and their relevance to thoracic oncology or pulmonary medicine.
Address the strengths and limitations of the study and suggest directions for future research.
Avoid repeating the results verbatim. This section should constitute approximately 20% of the total text. - Conclusion:
Summarize the main conclusions of the study in concise, clear, and compact sentences. Highlight the original contributions of the study to the field of thoracic oncology.
The conclusion should be presented in paragraph form (no bullet points or numbering) and should not exceed 1 page. - Acknowledgment (if applicable):
Include a short acknowledgment of colleagues, institutions, or agencies that contributed to the study. - Authors' Contribution Statement:
Upload this statement in the Supplementary Files section during submission. Clearly outline the contributions of each author. - Ethical Clearance Statement:
Upload proof of ethical clearance in the Supplementary Files section. Studies involving human subjects, animals, or clinical trials must include approval from an accredited institutional review board (IRB) or ethics committee. - References:
References should primarily include sources published within the last 10 years.
Prepare the reference list in alphabetical order following the American Medical Association (AMA) Manual of Style, 11th Edition.
All references must be cited in the text, and all in-text citations must appear in the reference list. Include DOIs for references where available.
While not mandatory, authors are encouraged to use reference management tools such as Mendeley, Zotero, or EndNote.
Tables and Figures
The relationship between tables/figures and the text must be clear. Authors are required to explain what readers should focus on when interpreting tables or figures. All tables and figure captions must be written in text format and should provide sufficient context for understanding the data presented.
The arrangement and placement of tables and figures must adhere to the guidelines outlined in the American Medical Association (AMA) Manual of Style, 11th Edition.
- Tables and figures must be placed at the top or bottom of the page, not in the middle of the text.
- Ensure that tables and figures are embedded within the manuscript file at the appropriate sections, not at the end of the document.
- Tables and figures must be in editable format (e.g., Microsoft Word or Excel for tables, vector-based formats for figures). Screenshots, JPEG, or PNG formats are not acceptable.
- Captions for tables and figures should be concise but descriptive, providing all necessary details for interpretation without requiring reference to the main text.
Copyright Notice
The copyright of the accepted article shall be assigned to the journal's publisher. The intended copyright includes the right to publish the article in various forms (including reprints). The journal maintains the publishing rights to published articles.
This work is licensed under a Creative Commons Attribution-NonCommercial-ShareAlike 4.0 International License.
- Authors and any users (readers and other researchers) are allowed to share and adapt the material only for non-commercial purposes.
- The material must be given appropriate credit, provided with a link to the license, and indicated if changes were made.
- If authors remix, transform, or build upon the material, they must distribute their contributions under the same license as the original.
Privacy Statement
The names and email addresses entered on the journal site will be used exclusively for the stated purposes of the journal and will not be made available for any other purpose or to any other party.